上海联盟

大家都在买的唐僧保定期寿险怎么样?

只看楼主 收藏 回复
  • - -
楼主


点击上方蓝字

关注「选保指南」,教你给未来做减法

微信公众号:xuanbaozhinan



为了迎接春节,南姐周一做了一波定期寿险的活动,除了投保即送现金之外,南姐为大家谋取到了更大的福利——价值3680元的“七彩云南双人游”门票,仅限3套,小伙伴快点戳第二条推送详细了解一下吧!




今天我们要讲的是另一款定期寿险——中信保诚祯爱优选定期寿险


这款寿险的主要特点是便宜且健康告知较宽松,当然健康告知的宽松程度仍然拼不过瑞泰瑞和。但是对于非吸烟群体来说,选择祯爱优选就相当具有性价比了。



中信保诚祯爱优选定期寿险


保障时间:20/30年/至60周岁/至70周岁

投保年龄:18-50周岁

犹豫期:15天

等待期:90天

缴费年限:10/20/30年

最高保额:标准版100万,增强版2000万。

保费测算(标准版):30岁男性,100万保额保至60周岁,20年缴费为2490元/年。(增强版费率更低)



经过南姐之前的多次讲解,大家也都知道定期寿险的保障是非常简单的,所以市面上比较出名的像瑞泰瑞和、擎天柱、金钟罩等寿险提供的保障也都是一致的,都保障因疾病或意外导致的身故/全残。


在保障责任相同的情况下,我们该选哪一款?南姐认为最重要的就是看健康告知免责条款以及保费这三大块内容。



一、费率


这四款定寿产品单从保费上看,祯爱优选无疑是最具性价比的产品(前提是不吸烟人群投保)。


除了费率的对比之外,定寿的选择还要看健康告知和免责条款。


二、健康告知


健康告知越是宽松,我们越容易顺利投保,否则产品再好费率再低,投不了也是竹篮打水一场空。整体来看,瑞泰瑞和的健康告知仍然是最宽松的产品,这一点毋庸置疑~


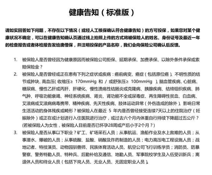
祯爱优选的健康告知如下:

共3条,第一条是常规询问延期、拒保经历,第二条是对健康的询问,第三条是对职业的询问。


总体来看南姐觉得还算宽松,但是第二条中关于“被保人在最近5年内是否曾经接受连续7天以上的住院治疗(妊娠除外)”这一条略严,5年内、7天以上住院治疗的人群都被挡在外面了。


不过,只要符合健康告知且非吸烟的小伙伴,南姐还是建议选择祯爱优选!


这几款定寿健康告知较为详细的内容戳这篇查看:


这几款寿险,怎么买都不会错!6款寿险吐血整理!


三、免责条款


免责条款方面,免责越少,保障范围自然越大,对我们越有好处。


瑞泰瑞和延续宽松模式,只有3条;


祯爱优选则将免责条款做了分类,身故和全残分开,身故的免责条款也是3条;但是全残的免责就比较严格,有11条,包括药物过敏、食物中毒、高风险活动、怀孕、流产、战争、酒驾等导致的全残都不保,这一点需要大家注意一下。


擎天柱2018有5条;


金钟罩数量虽是4条,但实际条款内容为7条。


具体的条款对比见下图,4款定寿免责条款的对比:



瑞泰瑞和的表现仍然是最优;而祯爱优选虽然身故免责是3条,但是还有11条的全残免责;擎天柱表现次之;金钟罩则在四款中略显严格了。


四、总结:如何选择?


1.瑞泰瑞和算是定寿中的前辈了,虽然费率这块被后来者慢慢超越,但是健康告知和免责条款的宽松程度仍然是后辈们难以企及的高峰。这款产品也因此比较适合身体状况有些小毛病的人购买。


(识别二维码即可投保)


还是要提一下的是瑞泰瑞和是唯一赔付酒驾的产品,有酒驾历史的人明白吧?当然大三阳、小三阳等疾病也是可以直接投保的!


2.祯爱优选最大的优势是非吸烟人群性价比超高,对于非吸烟人群来说,祯爱优选是南姐为你极力推荐的产品。


这款产品的费率体现了公平的原则,费率的高低通过吸烟与否做区分,吸烟群体的费率基本上是不吸烟群体的2倍,差距相当大,越是注重身体健康的人,选择这款越划算~



如果选择增强版,非吸烟人群的费率可能更低,而且保额最高可以做到2000万!目前也只针对部分城市开放,当然这么高的保额自然是需要健康核保和财务核保了。


(识别二维码即可投保)


但是对于不吸烟群体来说,此款定寿的费率优势就不太明显了。


其次它的健康告知和免责条款也比较宽松。


再来简单介绍一下这款定寿的承保公司,祯爱优选的承保公司是由中国中信集团公司(就是那个大家都人事的有银行、证券公司的中心集团)和英国保诚集团公司(1848年创立)共同发起创建的信诚人寿保险有限公司,对于相信大品牌的用户来说,这个品牌很值得信赖。


3.但是上述两款产品虽然总体都很好,却有个限制——投保人仅限为本人投保,这就会给一部分人带来小困扰,不过如果你想避开这个问题的话,南姐建议你选择擎天柱2018,这款产品可以为本人、父母、配偶、子女投保,而且擎天柱还有个线下人工投保最高1000万保额的优势。


(识别二维码即可投保)


4.金钟罩的优势在这四款对比中则不太明显,费率上仅次于祯爱优选,也可以作为投保备选项。


(识别二维码即可投保)


以上是南姐为大家提供的参考意见,具体选择还要结合身体状况和经济能力。


如果你自身身体状况方面有点小问题,或者有其他的需求,南姐建议你直接添加助理的微信JBLB2017进行核保,无论你看上哪款产品都可以添加微信进行咨询。南姐承诺不收取任何费用,请勿相信那些打着南姐旗号收费咨询的人。


延伸阅读:


这几款寿险,怎么买都不会错!6款寿险吐血整理!

重疾险和意外险都保身故,还需要寿险吗?

只有更低价没有最低价!金钟罩定寿低价来袭!


【错别字基金】温馨提示:如果您在阅读过程中发现错别字,请在文章底部留下错误说明+微信号,前五条热情留言将被放出,并由南姐发给您1~10元随机红包一个。 


ps:

为了了解大家对于保险的相关问题和保险需求,南姐开展了保险咨询活动,请大家如实填写相关信息以便更好地为大家提供帮助和服务。最新的调查问卷在下方,1分钟填问卷,100%中奖哦!

奖品有:血糖仪购机券、滴滴出行优惠券、手机充值券、火车票代金券等等~



选保指南

如果你有任何关于保险的疑问,可以扫描上方二维码添加南姐助理微信,备注“选保指南”进行咨询。

或者你也可以直接搜索微信号:JBLB2017,备注选保指南进行咨询。


往期回顾

保险干货

投保须知 |这几种“异常”不影响你买保险!

投保须知 |你这投保观念,让我说啥好?

投保须知 | 买保险的同时该不该买豁免?

投保须知 |关于异地投保,你需要知道这4点!

投保技巧 | 碰上理赔纠纷,要这么做!

投保技巧 | 如何判断自己能否购买保险?

投保技巧 |带病投保超过2年就一定获得理赔?

投保技巧 | 等待期出险该不该赔?

产品测评

重疾险 | 哆啦A保:很nice的多次赔付重疾险

重疾险 | 昆仑健康保:轻症多次赔付实力派

重疾险 | 国华至尊保:完胜香港的重疾险!

重疾险 | 康健一生多倍保:不再纠结单重赔付还是多重赔付!

意外险 | 少儿意外险,我建议选这款!

意外险 | 3款成人意外险

意外险 | 适合为孩子买的意外险!

定期寿 | 弘康大白:定期寿险有多贴心

定期寿 | 瑞泰瑞和:定寿中的又一佼佼者

定期寿 |金钟罩:200万保障低价来袭

防癌险 | 孝亲宝:高龄人群的贴心保障



在这个寒冷的时节里

因为有你的关注

而变得温暖

戳原文,查看产品详情!

举报 | 1楼 回复

友情链接